对于一名资深产品经理来说,每次拿到需求方案之后,并不会第一时间就赶去画原型草图,而是会选择从流程图开始下手。这样不仅能有效避免和技术开发沟通时出现理解不一致而导致来回修改的尴尬局面,也能减少明显的逻辑漏洞,提高工作的效率。今天小编就来给大家说说,那些年,产品经理在做流程设计时经常会用到的那些流程图。
业务流程图
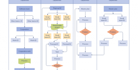
凡是都是讲流程的,当你发现了用户的一个痛点之后,就会出现业务需求和业务目标,我们要做的就是解决它。你需要先对整个业务模式进行分析,然后对产品进行定位和需求分析之后,才会出现后续的流程,我们才会开始考虑需要分解出什么任务,需要架构什么部门去合作,再细分到各个任务层的具体操作。业务流程图通常以泳道图为主,也是PD们用的较多的,UED们看的多的流程图。

任务流程图
当我们做好了业务流程图之后,接下来我们就要开始细分各个任务层的具体操作了,也就是要开始绘制任务流程图。一个产品的逻辑漏洞多半是由于异常流程没有考虑清楚,所以画任务流程图能有效的减少产品原型图的逻辑漏洞,在绘制的时候也要尽可能全面考虑。相比于业务流程图,细分下的任务流程图相比之下绘制起来更简单。
页面流程图
如果说业务流程图描述了谁在什么条件下做了什么事,那么页面流程图则是具体到了网站、系统以及产品功能设计,它描述了用户完成一个任务需要经过哪些页面。页面流程图的对象是页面,页面也是互联网产品设计最基本的单元,画页面流程图时一般只需考虑用户的正常路径,如果有需要指出的异常流程,只要在附近画出异常流程即可。
产品经理流程图绘制工具—–亿图图示
亿图图示是一款能够跨平台使用的综合办公绘图软件,能够绘制包含流程图在内的260多种图形。操作简单,模板丰富,支持导出多种格式的文件,除此之外,亿图图示还自带云存储空间,在跨平台的同时,也能实现团队云协作办公。》》》点击此处免费下载
丰富的模板素材

简洁的操作界面

