工作证明模板怎么做?3分钟了解职场必备技能
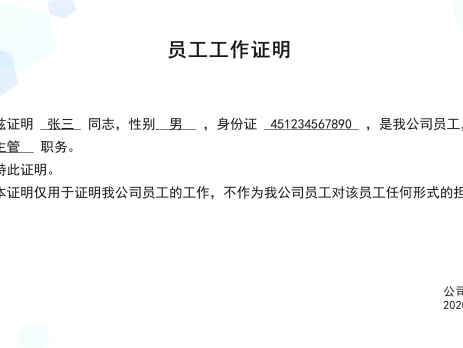
工作证明是工作者的工作单位为工作者出具的证明,是日常生活和工作中不可或缺的一种是证明文书。工作证明要按照一定的格式成文。一般包含工作单位、劳动者员工信息、工作持续时间、工作经历等信息,最后必须加盖工作单位的公章。 ...
工作证明是工作者的工作单位为工作者出具的证明,是日常生活和工作中不可或缺的一种是证明文书。工作证明要按照一定的格式成文。一般包含工作单位、劳动者员工信息、工作持续时间、工作经历等信息,最后必须加盖工作单位的公章。 ...
委托书是一种委托人委托被委托人的某种权利或者事物。委托书是一种具有法律效应的法律文书,是受到法律保护的文书。就像是我们签订的合同一般,我们自己便是甲方,委托乙方某种职务。 ...
签到表在我们的生活中使用的频率是比较高的,主要是辅助管理出勤率做准备,各个领域都可应用。一般应用在培训,会议等参与人员较多的活动中。虽然现在很多都是使用电子档的,但是还得我们自己填写。 ...
报价单模板是一种商业文件,它主要包括了报价单名称、报价产品资料、报价产品参数数据、产品价格、产品数量等其他元素。报价单模板有什么特点:报价单模板注重在“报价”二字,因此报价单模板上最大的特点就是产品的名称、数量、价格三个要素。 ...
测试用例是对某件特定产品的推广方案、生产流程、生产技术和方法等,通过测试这些条件评判产品是否可以达到预期盈利。测试用例模板和例子通过使用文字表格的形式对测试数据、测试步骤、测试结果进行记录,更有利于对产品全面特点的掌控。 ...
辞职报告书是员工个人向上级人事部门提出的一种请求书,是解除员工个人与公司之间的劳动合同的具有法律意义的文书。在如今的社会高速发展,信息传播快的特性,使得人们向往更好的工作,所以辞职报告书是每个人离岗时都需要书写的文章。 ...
Sop的意思是标准作业程序,它是以文件表格的形式来描述员工在工厂作业过程中的操作流程和注意事项,同时也是车间作业书。工厂使用sop标准作业流程模板来指导员工作业,使员工生产出优质、符合规定的产品。 ...
承诺书模板是双方或者多方针对某事项以书面形式做出的承诺,一般是承诺人对要约人的要约完全同意的意思,必须要以书面形式订立为合同。一般在正式加入某组织、个人兑现某正式的要约、或者当事单位出具的对事务的承诺。 ...
工作证明是人们在经营活动中的一种证明,通常用于资格考试、工作收入证明、职称的评定等场所,是需要工作单位盖章后开具的一种证明文件。大家在书写中特别需要注意格式的问题,而且单位盖的章须是圆的公章才是有效地工作证明。 ...
马尔科夫模型一般指马尔可夫模型,是应用在语音识别的一种统计模型,通过马尔科夫模型实现精准的语音识别的方法,在语音转换、词性自动标注等领域运用广泛。马尔可夫模型在人力资源管理各种人员的分布状况, ...