工作流程图在线制作软件,轻松绘制专业流程图!
工作流程图是什么呢?工作流程图是一种一步一步地描述,工作活动的起初点到结束点的线型表示法。它呈现了个体任务、行动或资源怎样在不同的人或群体之间的流动。它还显示出完成这项任务需要做的内容。通常会用盒子图框和钻石图框来代表任务,当然,图像或现实生活中的图片也是可以使用。 ...
工作流程图是什么呢?工作流程图是一种一步一步地描述,工作活动的起初点到结束点的线型表示法。它呈现了个体任务、行动或资源怎样在不同的人或群体之间的流动。它还显示出完成这项任务需要做的内容。通常会用盒子图框和钻石图框来代表任务,当然,图像或现实生活中的图片也是可以使用。 ...
流程图是什么呢?顾名思义,流程是某项活动或者某项有规律进展的程序,而流程图则是人类用来形象的描述一项事物工作的具体步骤图,它能够清晰表明事物进展的先后顺序。一般来说,它通常用图框来表示不同类型的操作,我们在框内填写具体的步骤,然后用箭头连接起来,我们可以直观形象的理解和记忆。 ...
程序流程图是什么?先不说程序二字,就流程图而言,很多朋友应该知道其含义。那么加上程序二字,其实就是有关程序代码的图形,它是用一套规定的符号对程序运行的详细步骤表示出来,比如描述软件的运行逻辑,计算机的算法公式等。 ...
事件流程图是一种用于记录事件流的图表。它可以轻松的将你想要的场景中的业务步骤用可视化的方式来表示。它通常由包含在表或指定形状中的事件布局组成。它可以用简短的文字和符号形象地解释一个过程。每个形状都代表一个给定的目的,这在基本流程图示例中是值得注意的。事件流程图能够以系统的方式简明地表示数据的流动。 ...
业务流程模型和标记法是业务流程建模的标准,它提供了一种图形符号,用于在业务流程图,中指定业务流程,基于很类似统一建模语言(UML)的活动图的流程图技术。业务流程模型和标记法的目标是为技术用户和业务用户提供支持业务流程管理的表示法,该表示法对业务用户来说是直观的,而且能够表示非常复杂的流程语义。 ...
什么是SDL流程图了呢?SDL流程图是一种具有较强专业性的流程图。在计算机当中,其作用则体现在用SDL来模拟系统的细节;SDL的直接作用不多,但是可以通过我们的扩展,发挥它的本质作用,比如通过扩展它的专业性就可以在生活当中体现出来,即在电信、汽车、医疗行业被用来开发模拟器等。 ...
过程流程图通过用符号把实际的流程表现出来,检查实际流程当中是否存在有变动可改的因素,顾名思义就是用来展现具体的实际过程的流程图。它是由椭圆的开始或结束、矩形的内容、棱形的判定以及各种箭头和线条组成的。 ...
什么是工艺流程图?工艺流程图是用符号来表示工艺制作过程中的工作或化学反应的过程的流程图。它是由国际通用的特定符号来表示的。使用工艺流程图可以用以指导生产车间的工作以及工人的操作,也可以是生产车间的准备工作的依据,方便计划和组织生产。 ...
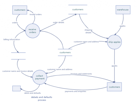
什么是数据流程图?我想很多小伙伴对这个还处于一知半解的状态。其实顾名思义,它其实就是用来描述系统数据流程关系的工具,它可以综合的反映出数据在系统中的来源、流动、处理和存储情况,可以将数据流形象具体的表现出来。当然,它也被运用在各个行业,比如存取一体机,ATM数据流程图等。 ...
也许你会有一个美好的目标,但一想起怎么去实现,又觉得很复杂、很乱。也许你会对某一个结果感到非常失望,但是又不知道是什么造成了这个结果。很明显,这些情况都是我们日常无法避免的,那我们怎么去解决这些无厘头的问题呢?我想其中的一个方法,就是画系统图。什么是系统图呢? ...