流程图

流程图

系统流程图是什么?看完这篇你就知道了

系统分析员在工作中往往需要绘制各种各样的流程图,其中常用且重要的就是系统流程图了。那么系统流程图是什么呢?系统流程图是一种概括的描绘系统物理模型的图示,通常用来描述要开发的系统。以黑盒子的形式用图形符号描绘系统中的每个部件,来表达数据在系统各部件间的流动情况。 ...

工艺流程图
工艺流程图

工艺流程图是什么?它应该怎样画?

工艺流程图(简称PFD )是一种专业的应用性图表,用图形符号表明工艺流程所使用的机械设备及其相互联系的系统图。工艺流程图相对文本而言,清晰简易地展现出整个生产过程,更容易指导生产、规范操作以及监督各个环节的漏洞,有效提升设备的使用效率,提高生产效率和质量水平。 ...

教学流程图

教学流程图的简单绘制方法

流程图是指用一系列特殊符号将全部进程通过图示的形式表示出来。主要针对人群是教师,教学流程图顾名思义就是教学过程的流程图,中小学教师策划教案,活动目标,活动准备和活动过程都可以利用教学流程图系统的表现。 ...

参展流程图

怎样快速绘制参展流程图?

参展是企业快速宣传产品的有效方法之一,它曝光率高,能展示企业良好形象,并且参展客户多且集中,也能突显企业自身竞争优势。对于准备参展的企业来说,都离不开前期参展策划;明晰参展流程是参展策划的首要任务,因此,绘制出一张参展流程图是非常紧要的第一步。 ...

销售业务流程图

什么是销售业务流程图?看完这篇文章你就知道了!

销售业务流程是什么?销售业务流程指目标客户产生销售机会,销售人员针对销售机会进行销售活动并产生结果的过程。销售业务流程是整个企业流程的一个部分,企业从内到外是研究开发、生产制造、物流运输、市场和销售、技术支持和服务等流程。 ...

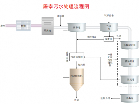
污水处理流程图

城市污水处理工艺流程图,详细了解城市污水处理过程

城市污水处理流程图是什么?总的来说就是用来描述原污水经过一定处理到达标排放的水之间工艺过程的一个工具,是用来表达城市污水处理流程的设计文件。俗话说千言万语不如一张图,采用图形化的描述方式会使污水处理的整个流程看起来更加直观,同时也简单明了。 ...

流程图模版
流程图模版

PPT流程图模板下载,新手小白必备

相比较专业画流程图的软件来说,PPT、Word绘制出来的流程图不是图片过长就是过高,软件单一、功能太少,导致花费很多的时间。俗话说,“专业的事情交给专业人来做”。就拿亿图图示来说,软件里面包含丰富的模板和符号,可以满足我们日常办公需绘制的基本流程图、工作流程图、跨职能流程图,极大提升了办公效率。 ...

跨职能流程图

水平跨职能流程图怎么画,不用Visio也能轻松绘制

跨职能流程图是什么?在工作中,跨职能流程图用来显示进程中各步骤之间的关系以及执行它们的职能单位,其反映一个进程在各职能部门之间的操作流程。下图1为亿图图示例程中水平跨职能部门流程图的典型案例,用流程图的形式描述了公司采购产品的整个操作流程,涉及了业务部、采购部、库房、财务部四个团队。 ...

管理流程图

管理流程图应该如何绘制,这个方法人人可学

管理流程是企业为了控制风险、降低成本以及应对市场采取的一系列措施,以提高企业的市场竞争力和利润最大化。管理流程图主要是用来说明某一过程,可以直观的描述管理工作中涉及的具体步骤。一张完善的管理流程图,可以更直观的跟踪和图解企业的运作方式。 ...