产品开发流程如何绘制?带你了解快速上手5步完成的方法
产品开发流程就是一个产品由创新到创作的整个过程,是一个高度精炼的过程。这其中包含了市场调研、开发可行性评估、方案制作、开发设计、测试、初期投放评估等过程。 ...
产品开发流程就是一个产品由创新到创作的整个过程,是一个高度精炼的过程。这其中包含了市场调研、开发可行性评估、方案制作、开发设计、测试、初期投放评估等过程。 ...
接口测试是测试设备系统每个组件接口的一种测试。在一个开发团队中,测试阶段是必不可少的阶段。多用于测试系统之间的交互开发,或者适用拥有多个子系统的应用系统开发阶段的测试。 ...
产品上线是一个企业发展新产品的必须流程,主要由产品经理负责,目的是为了让产品从材料采购平稳过渡到产品销售步骤。产品上线协作点流程图包括由产品设计、开发、运营等阶段,通过流程图的方式对产品上线协作点进行排列和架构 ...
每一个图书馆的藏书都是以百万计数的存在,所以需要一种方法能够有效的解决图书馆藏书的查询和管理,这便是图书馆系统流程图诞生的原因。图书馆系统流程图是基于计算机运营的一种系统,能够帮助图书馆管理员对藏书的统计、入库、更新等,还可以帮借书者查询自己想要阅读的书籍。 ...
软件开发流程图是展示开发软件一般过程的工具。软件开发流程图主要包含需求分析、系统设计、代码开发、应用集成、系统运行、测试计划、单元测试、整合测试、系统测试监控、测试分析、白盒测试功能测试性能测试十一个模块。软件开发流程图的功能主要是梳理复杂的软件开发参与过程,用图表将过程表现的通俗易懂。 ...
简单业务流程,指的是把不同的人分别共同完成以达到特定的价值目标的一系列活动。活动的内容、方式、责任都必须有确定的安排,还要有严格的先后顺序,这样才能使不同的活动在不同的岗位上能够进行转手交接。活动之间的跨度没有限定,可以有很大的跨度。 ...
教学流程就是教学过程,指的是在共同实现的教学任务中老师和同学们的活动状态变换和时间流程。它由两部分组成,即为相互依存的“教”与“学”。教师提出制定的教学任务与同学们完成这些任务的实际水平及需要之间的矛盾,就是促进教学内部发展动力的源泉。追溯到古代,对学习过程最早的概括就是中国古代教育家在《礼记·中庸》中提到的:“博学之,审问之,慎思之,明辨之,笃行之。” ...
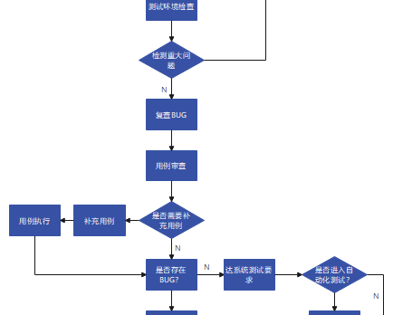
测试流程(Testing procedure),指的是测试给定的某一用例进行设置、执行并对测评结果进行评估的一系列详细操作。在任何给定的情况下,适当特定的测试流程取决于很多因素。测试流程中涉及到哪些测试活动,怎样操作这些测试活动,以及开始测试活动都能够在组织的测试方案中进行决定讨论。 ...
业务流程图是一种用规定的符号描述基本业务走向、人员关系以及相关信息流向的一种图表。业务流程图一般是以业务处理过程为中心来展现实际的业务过程,通常都是不涉及数据概念的。 ...
跟单员是在公司运作过程中,以客户订单为中心,跟踪产品生产直到售后的全过程服务人员。跟单员是每一个企业不可或缺的一部分。跟单需要全面准备和了解订单资料,做到统一详尽,有何疑问及时向技术部反馈确认。跟单就是为客户和工厂之间的管理沟通建立桥梁,以便于产品高效率,高质量的生产出来。 ...