流程图

酒店系统管理流程图怎么画?五步快速绘制商务图表

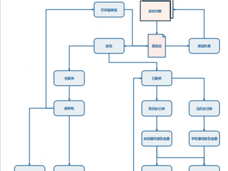
酒店系统管理就是指某一种可以提高酒馆工作管理效率的办公平台、一般包括前台接待、身份核验、前台收银、消费记录、餐饮娱乐管理、系统维护等。系统完全开放由酒店用户管理,根据不同的身份,给予相应的权限。快速的操作使酒店的效率进一步提升。酒店系统可以采集各类酒店的数据,对信息汇总分类,针对不同的不足产生分析报表。 ...

UML流程图怎么画?一款国产流程图绘制软件教你

UML是一款软件开发阶段,对软件进行密集系统可视化的一种建模语言。较大规模的软件通常都会特别复杂,所以在系统建模方面,UML可以很好的应对复杂的软件架构阶段。UML流程图使用流程图的图表格式,是一个细致分析构建UML的主要过程。一个产品的制造工序可以由流程图完全展现出来,而一个UML的建模构架步骤也可以通过流程图展现出来,UML的每一步和每一个信息流,通过线框和线条代替,更好的让使用者理解。 ...

论文流程图怎么画?常见的论文流程图绘制技巧

论文,通常指的是关于描述学术研究及各个学术领域内研究成果的文章。它不但作为学术研究时探讨问题的手段,还是对研究成果进行学术交流的工具。论文可按性质的不同分为理论性论文、描述性论文、实验性论文和设计性论文,论文不同的分类,体现了其本身的内容性质、研究领域、对象、方法、表现形式的不同。写好一篇论文需要六个步骤,分别是:确定题目、列出提纲、认真撰写、精心修改、引言导入和完善要素。同时,摘要需要深刻理解全...

报销流程图怎么画?五个步骤完成报销流程图的绘制

报销就是作废的物品报告销账,也指是把收支账目货领用款开列清单,申报到上级审核报销。报销流程如下:报销人需要申请报销,填制报销单并整理费用。接着须办理申请或出入库手续,报销人部门负责人或上级主管确认签字,报销人送报销单到财务部,由财务主管审核票据及报销单后,送呈总经理审批。 ...

生产工艺流程图怎么画?常见工艺流程图绘制教程

生产工艺流程,又叫工艺过程或加工过程,指的是在生产工艺中,通过一定的设备按顺序不间断地对投入原料进行加工到产出产品的过程。还可以认为是产品从原材料到成品制作过程中所产生要素之间的组合。要想生产产品低成本、高质量,那么好的生产工艺则是其前提和保障。 ...

啤酒工艺流程图怎么画?5步绘制工艺流程图技巧

啤酒工艺流程图是使用专业的符号和线条代替现实中的生产过程以及化学加工等流程,将啤酒工艺流程图在一张图表上进行全面展示,帮助分析产品以及发展发展产品创新。啤酒工艺流程图的每一步都是不可或缺的,缺少哪一个都不可以。正是因为这样,啤酒工艺流程图的特点也体现出来了,那就是独特性。 ...

软件开发流程图怎么画?新手必备步骤指南

软件开发流程图就是开发软件之前关于软件构造的思路与开发方法的流程。在对市场进行详细的调研分析后,制定所需要设计的软件类型,制定大致方案,例如开发方向,针对开发人群等。通过模块设计、编写代码、测试、反馈、上市,最近进入到市场中,而一幅软件开发流程图便包含着整套流程,从开发到上市之后的维护、更新、下架等处理。 ...

购物流程图怎么画?五步绘制商务图表流程技巧

网上购物流程是指通过互联网为媒介进行购物消费。网购流程主要分两大类;一类是网址导航类,二是返利网站。不论是什么购物方式都是为了能给用户更方便的体验 。网上购物跟传统实体购物有着诸多差别。而购物流程图可以画出网上购物的诸多步骤,帮助人们更清晰直观的明白如何在网上进行购物,让用户拥有一次愉快的购物体验。 ...

管理流程图怎么画?学会这些轻松绘制流程图

管理流程是按照科学流程的方式,帮助企业管理企业生产到销售的流程,有效的帮助企业控制风险,提高产品智力,做好企业生产流程。随着科技的发展,现在的管理流程使用信息化管理,建立数据库,通过数据库控制数据流程,再根据相关流程能够展现出数据流程。 ...

招聘流程图怎么画?一款实用软件快速绘制技巧

招聘就是用公告的方式让人应聘,是指公司企业根据用人需求对人才进行招揽。招聘活动多表现为上至下、强向弱的特征,同样也含有多种途径,比如网上招聘、公告招聘、面试等。不论是哪一种招聘方式,都是由主体、载体、应聘对象构成。招聘流程一般由公司人力资源部制定,根据用人需求对症下药,规范人员招聘活动,根本目的就是弥补企业人力不足。 ...