教学流程图怎么画?必备入门级流程图绘制软件
教学流程就是教学过程,指的是在共同实现的教学任务中老师和同学们的活动状态变换和时间流程。它由两部分组成,即为相互依存的“教”与“学”。教师提出制定的教学任务与同学们完成这些任务的实际水平及需要之间的矛盾,就是促进教学内部发展动力的源泉。 ...
教学流程就是教学过程,指的是在共同实现的教学任务中老师和同学们的活动状态变换和时间流程。它由两部分组成,即为相互依存的“教”与“学”。教师提出制定的教学任务与同学们完成这些任务的实际水平及需要之间的矛盾,就是促进教学内部发展动力的源泉。 ...
DNS指的就是域名解析的英文翻译缩写,主要通过分布式集群的工作方式以实现其网站服务。DNS流程图就是通过流程图的方式展示域名解析流程的一种图示。那么我们就来看看如何绘制一幅DNS流程图吧! ...
审批流程图是展示按照审批制度申请上级批准流程的工具。审批流程图包含审批人、审批标记、审批先决条件、审批条件五个元素。审批流程图可使审批程序更加明确清晰。让我们看看如何绘制一幅审批流程图吧! ...
数据流程图就是一种用来描述系统数据流程的分析工具,它能够以符号的方式来综合地反映出信息在系统中的流动、处理和存储情况。抽象性和概括性是数据流程图的两个基本特征。系统部件主要有四个组成部分:系统的外部实体、处理过程、数据存储和系统中的数据流。 ...
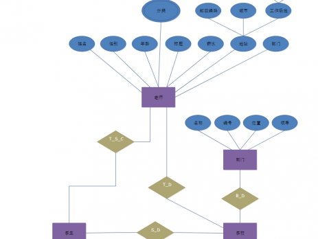
ER模型是什么呢?ER模型的英文全称为Entity-relationship model,又称实体-联系模型、实体关系模型或实体联系模式图,是指一类概念数据模型的高层描述所使用的数据模型或模式图。简单来说,ER模型是帮助把现实世界的数据内容映射成模型,然后从模型转化到具体的数据库设计。 ...
程序流图,又称为程序框图,是用统一标准规定的符号等描述程序运行具体过程的一类图表。程序框图的特点是在基本的处理流程图基础之上,对输入输出数据和处理过程的详细分析,并将计算机的主要运行过程和内容表示出来。 ...
污水处理工艺流程图是一种用于污水处理的工具。污水处理工艺流程图包含一级处理、二级处理和三级处理三个部分,经过三个部分的处理后得到清水。污水处理工艺流程图能够非常有效地指导污水处理,使得处理过程更加严谨。 ...
带控制点的工艺流程图也叫做工艺管道仪表流程图,是在方案流程图的基础上绘制的,其内容更为详细。带控制点的工艺流程图是使用统一规定的文字代号以及图形、图表的方式把工艺装置中的设备、管道、仪表和阀门等 ...
数据流程图是一种通过展示数据特定生产链条的流程图表,其主要作用是表现数据生产过程。数据流程图一般把数据的全过程用直观的图片和文字表示,简洁明了。数据流程图适用范围广,广泛被广大企业应用。 ...
控制流程图是一种通过展示产品特定生产链条的流程图表,其主要作用是简洁表现生产过程。控制流程图一般把控制的全过程用直观的图片和文字表示,简洁明了。 ...