组织结构图

组织架构图示例-亿图图示
美化组织架构图

如何通过导入Excel数据,快速生成组织架构图?

亿图图示可以通过导入Excel数据快速生成组织架构图。例如下面这张图,如果手动一个一个输入数据,可能需要半个小时,但如果用导入Excel数据的方式,5分钟就可以搞定! 为什么要用Excel生成组织架构图? 可以大量缩短画图时间,工作效率大幅UP 适合公司人员较多,或者呈现信息比较丰富的情况 导入后自动布局,不需要手动一个个新增和调整 那就让我们一起花3分钟学习一个这个小技巧吧~ 仅需要三步即...

家庭树人物关系图怎么画?一款简单易学的软件教你绘制

家庭树人物关系图是中国九年义务教育六年级小学教科书实验本《品德与社会》三年级(上册),其中一个课程《幸福生活伴我成长》,教学内容特别生活化,也特别有趣味性,通过老师与学生互动的教学模式,促使小朋友完成家庭树人物关系图绘制的一系列作品。 ...

组织结构图怎么画?

组织结构图是反应一个组织之间各部分之间关系的一种图表。组织结构图强调了组织的协调性,使各部分之间清楚自己的职能。组织结构图可以显示各部分的职责划分,可以通过专门化的分配起到缩短工作时间的作用。 ...

家谱图怎么画?

家谱图是描述家庭三代人的血亲关系和婚姻关系的一种图表。家谱图在遗传病学的系统治疗、心里学等方面都有重要地位。家谱图是一个家族三代概况的高度体现,简明扼要是它的特点。 ...

组织结构图怎么画?这款软件轻松教你绘制结构图

组织结构图和思维导图形似,通常是发散式的,是专门展示一个单位和组织内部人员或责任分工关系的树形图表。组织结构图强调各部分之间存在的各种关系,比如隶属关系、同级关系、服务关系等等,组织结构图不仅仅有单一的模式,存在多种类型和式样,比如“直线制”的组织结构、职能型组织、事业部制等等。一起用亿图图示绘制吧 ...

全面质量管理图

全面质量管理图在线制作工具,带你快速画质量图!

全面质量管理图是什么呢?全面质量管理图是一种让管理层和员工可以参与的,不断改进商品和服务生产过程的一种方法。它是质量和管理工具的结合,旨在整合所有组织功能(营销,财务,设计,工程和生产,客户服务等),以专注于满足客户需求和组织目标,减少因浪费做法而造成的损失。 ...

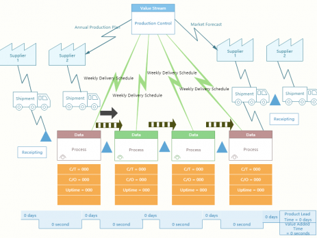
价值流图

价值流图在线制作工具,方便绘制价值流程图

价值流图是什么呢?价值流图是一种实用的方法指南,可帮助决策者几乎在任何环境中(包括建筑,能源,金融服务,政府,医疗,研发,零售和技术)提高价值流效率。 与其他类似书籍相比,它为您提供了解决更广泛更重要的有关价值流图问题的工具,包括变革的心理,领导才能,建立团队,建立共识和章程发展。 ...