盘点那些年我们常用的UML组件图符号及含义!
UML组件图(又叫构件图),是用来描述在软件系统中遵从并实现一组接口的物力的、可替换的软件模块。它所表现的是一种系统静态实现的结构,能够帮助开发人员对系统组成达成一致的认识。 组件图的构成: 1、组件:是用来表示系统中可替换的物理部件,是定义良好接口的物理实现单元。 2、接口:组件的接口分为两种,即导入接口和导出接口。其中导入接口供访问操作的组件使用,导出接口供提供操作的组件使用。 3、实现...
UML组件图(又叫构件图),是用来描述在软件系统中遵从并实现一组接口的物力的、可替换的软件模块。它所表现的是一种系统静态实现的结构,能够帮助开发人员对系统组成达成一致的认识。 组件图的构成: 1、组件:是用来表示系统中可替换的物理部件,是定义良好接口的物理实现单元。 2、接口:组件的接口分为两种,即导入接口和导出接口。其中导入接口供访问操作的组件使用,导出接口供提供操作的组件使用。 3、实现...
用例图(Use Case Diagram)是需求分析的产物,主要是用来描述用户是如何使用一个系统的,是用户所能观察和使用到的系统功能的模型图。 用例图主要用途: 用例图的主要目的是帮助软件开发设计者以一种可视化的方式理解系统的功能需求。用例视图可以清晰的显示出谁是相关的用户、用户希望系统能够提供什么样的服务,以及用户需要为系统提供的服务等等,也能够让软件开发人员更好地实现这些元素。 用例图的基本...
UML状态图,用于显示状态机,即描述一个对象所处的可能状态以及状态之间的转移。用状态图建模可以帮助开发人员分析复杂对象的各种状态的转换,以及对象何时执行怎样的动作。那状态图又是怎样表示这些信息的呢?要想看明白其中的奥妙,首先必须得对绘制状态图所需的元素与符号有一个清晰的了解。今天就给大家详细介绍一下UML状态图符号,希望读完此篇文章,建模初学者也能轻轻松松看懂状态图。 UML状态图符号有哪些? 状...
在软件开发中,经常会遇到UML建模,而类图作为一种静态的结构图,不仅是系统编码和测试的重要模型,还可以简化人们对系统的理解。因此,理解和知道如何使用UML图就显得尤为重要了!那么,对于UML类图中常用的一些基本符号及使用你是否都了解了呢? UML类图的基本符号: UML类图基本符号的含义: 1、类(Class):一般是用三层矩形框表示,第一层表示类的名称,第二层表示的是字段和属性,第...
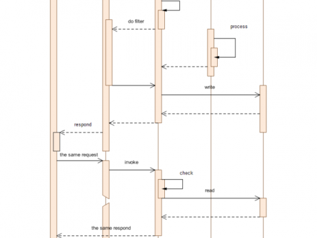
UML时序图,又叫序列图或者顺序图,是一种用来描述对象之间传送消息的时间顺序,是用来表示用例中的行为顺序。 UML时序图基本的符号即含义: 1、对象:表示系统的参与者或者任何有效的系统对象。 2、生命线:相当于一个时间线,表示对象在一段时间内的存在时间,而且从时序图的顶部一直延伸至底部,长度取决于交互的时间。 3、消息:是用来表示一个对象向其他一个或者多个对象发送信号,或者由一个对象调用另外...
UML协作图(又叫通信图)是一种作用于显示对象之间如何进行交互以执行特点用例或用例中特点部分行为的交互图。它强调的是发送和接收消息的对象之间的组织结构。程序设计师通常用UML 协作图来说明系统的动态情况因为协作图能使复杂的程序逻辑或多个平行事务变得容易。 亿图软件为用户提供了大量的UML协作图矢量符号包括对象,多对象,关联角色,连接到自己,约束,注释等等。用户可以随意编辑这些符号来适应自己不同的...