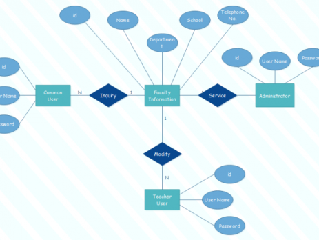
文章 - 数据库E-R图

数据库E-R图

了解数据库E-R图基础概念,教你如何简单快速绘制E-R图

也许大家都知道数据库强大,比如说学生生活中校园卡系统数据库,公交车系统数据库等等。这些数据库的引入,使我们的生活更加便捷。但是你知道吗?数据库最底层的也就是最基础的就是数据库E-R图了。接下来,小编将向大家科普下这个强大的工具。 ...