生产流程图怎么画?
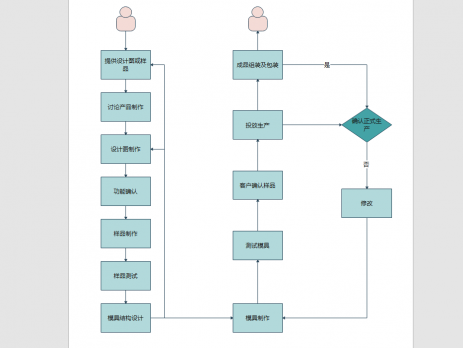
什么是生产流程图呢?一个产品从设计到最终成品需要用一种图表来表示,这种图表就叫做生产流程图。通过生产流程图可以更加清楚的了解到整个产品的生产过程,也更容易找出遗漏环节。 ...
什么是生产流程图呢?一个产品从设计到最终成品需要用一种图表来表示,这种图表就叫做生产流程图。通过生产流程图可以更加清楚的了解到整个产品的生产过程,也更容易找出遗漏环节。 ...
生产流程图是指用于示意某个产品生产原料、步骤、条件与场所的示意图,在进行产品开发,生产部门组建,原料准备及质量控制中,生产流程图对产品的生产一步步的顺序提供了有价值的图解。让我们一起用亿图图示绘制生产流程图吧。 ...
生产流程图是根据一定的生产需要绘制的反映生产过程、生产程序的流程图表,它的主要作用是直观清晰地展现生产流程。一般来说,生产流程图可以直观反映生产的过程、清楚地检查生产过程节点、提供明确的生产方案和步骤,因此在提高生产效率和标准化程度上具有重要意义。让我们一起用亿图图示画吧 ...