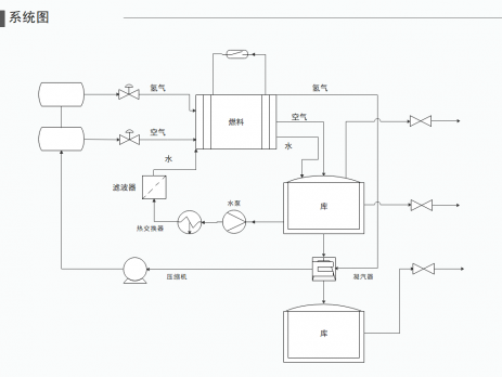
系统流程图怎么画?
系统流程图是用特定的图形符号描述系统的具体程序、文件、数据库等,表达数据在系统各个部件之间的流动的情况的工具,即描述系统物理模型的工具。程序、文件、数据库等,表达数据在系统各个部件之间的流动的情况的工具,即描述系统物理模型的工具。系统流程图的作用有以下几个 ...
系统流程图是用特定的图形符号描述系统的具体程序、文件、数据库等,表达数据在系统各个部件之间的流动的情况的工具,即描述系统物理模型的工具。程序、文件、数据库等,表达数据在系统各个部件之间的流动的情况的工具,即描述系统物理模型的工具。系统流程图的作用有以下几个 ...
系统流程图是什么?系统流程图是对系统的进行流程化分析,通过特定的符号和箭头将系统中的部件联系起来,表达各个部件在系统中的流动情况。系统流程图不仅可以表达计算机软件的系统,人们也可以用这种系统流程图对电路系统、工程系统进行分析。一起用亿图图示绘制系统流程图吧 ...
系统流程图是描述系统物理模型的工具。换句话说,就是用图形符号以黑盒子形式描绘系统每个程序或数据库等具体部件,表达数据在各个部件之间的流动情况。通过系统流程图相关工作人员可以做出更好的分析和判断,而不能对系统进行控制。让我们一起用亿图图示绘制系统流程图吧 ...
系统流程图是概括的描绘系统物理模型的方式,运用图形符号并以黑盒子形式描绘系统里面的每个具体部件(包括:程序、文件、数据库、表格、人工过程等),表示数据在系统各个部件之间流动的情况、反应系统的处理流程。下面一起简单快速了解下系统流程图的用途、绘制软件、绘制方法吧。 ...
系统流程图是什么呢?系统流程图显示改变程序逻辑流的决策,它使用钻石符号来表示“是”/“否”决策,并为每个响应留出一条单独的行。系统流程图通常用于工程领域,如飞机控制管理、自动机器管理、文件管理系统等。 ...
系统分析员在工作中往往需要绘制各种各样的流程图,其中常用且重要的就是系统流程图了。那么系统流程图是什么呢?系统流程图是一种概括的描绘系统物理模型的图示,通常用来描述要开发的系统。以黑盒子的形式用图形符号描绘系统中的每个部件,来表达数据在系统各部件间的流动情况。 ...
系统流程图是用图形符号概括并描绘数据在系统里具体部件流动情况的图示。很多职场新人因为不够了解系统流程图,以为会涉及到很难的电脑操作。从概念上我们大体可以了解到所谓的系统流程图就是将零散的东西做有序的整理、编排,所以本文为了大家能够将理论和实践更好的相结合,分享给大家如何绘制系统流程图。 ...
作为一名优秀的系统分析员,在平时的软件开发和方案总体设计中往往需要绘制各种各样的流程图,像数据流程图、工作流程图、系统流程图等等。其中常用的也很重要的就是系统流程图了,它是系统分析员在计算机事务处理应用进行系统分析时常用的一种描述方法。可以理解为描绘系统物理模型的传统工具,它描述了计算机事务处理中从数据输入开始到获得输出为止各个处理工序的逻辑过程。 流程图绘制软件选择 在流程图的绘制过程中,选择...