文章 - 跨职能流程图

跨职能流程图怎么画?

跨职能流程图是一种通过展示相关职能特定关系的流程图表,其主要作用是简洁表现职能关系过程。跨职能流程图一般把职能的全过程用直观的图片和文字表示,简洁明了。跨职能流程图适合范围广,广泛被广大企业应用。 ...

跨职能流程图模板大全!可以直接套用模板的流程图软件

跨职能流程图可以将参与流程的组织和部门之间的联系通过图形表现出来。换一种说话就是突出参与各流程对象之间的联系,让每个对象明确自己所处的环节。让参与对象更好的评估项目成本和存在的风险。通过亿图图示的跨职能流程图模板可以帮你快速绘制出专业水准的流程图,即使新手小白也能轻松掌握跨职能流程图的绘制方法。 ...

跨职能流程图是什么?轻松制作泳道图流程图软件

跨职能流程图是什么呢?跨职能流程图多用于公司或者企业中的各个部门之间联系的一个流程图,简单的说就是在一家公司中有着各种各样的部门,每个部门之间都是有业务进度上的关联。跨职业流程图正是将这种关联进程进行流程化,制作一个流程图,来直观的分析各个部门在一个任务上不同进程。让我们一起用亿图图示绘制吧 ...

跨职能流程图怎么画?优秀的流程图应该这样画

跨职能流程图是什么呢?跨职能流程图比基本的流程图多了一个维度,可以使用跨职能流程图显示一个进程在各部门之间的流程,或者显示一个进程是如何影响公司中不同职能单位的。其结构布局主要有垂直和水平两种布局模式。跨职能流程图的制作方法十分简单,通过亿图图示以下几个步骤,即可轻松绘制出一幅专业实用的跨职能流程图 ...

跨职能流程图

跨职能流程图在线绘制工具,一种画流程图的简单方法

跨职能流程图是什么呢?跨职能流程图可用来描述流程中的步骤与负责这些步骤的部门或职能领域之间的关系,分为垂直布局和水平布局。垂直布局以自上而下的形式在图表上排列,强调了职能单位;水平布局则以水平的方式在图表上呈现,强调了工作进程。跨职能流程图通过定义谁做什么给过程起了澄清的作用。 ...

跨职能流程图

水平跨职能流程图怎么画,不用Visio也能轻松绘制

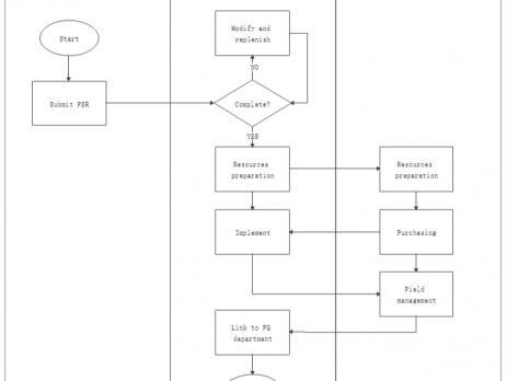
跨职能流程图是什么?在工作中,跨职能流程图用来显示进程中各步骤之间的关系以及执行它们的职能单位,其反映一个进程在各职能部门之间的操作流程。下图1为亿图图示例程中水平跨职能部门流程图的典型案例,用流程图的形式描述了公司采购产品的整个操作流程,涉及了业务部、采购部、库房、财务部四个团队。 ...

泳道图

亿图软件怎么画泳道流程图?

泳道图在某些商业流程中可以很好的反映出人与人之间的关系,可以让每个人更加清晰的了解各自所负责的工作和流程。对于企业管理者而言,画好泳道图可以办公效率事半功倍。那么,怎样才能用亿图软件快速绘制出一幅具有专业水准的泳道图呢? 创建流程图 打开亿图图示设计软件,在新建“预定义模板和例子”界面选择“流程图。从界面右侧的模板中选择垂直跨职能流程图或者水平跨职能流程图,双击模板创建空白模板开始绘图,也可以从例...