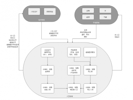
CGE模型怎么画?一篇文章带你学会模型图 2020-09-25T18:51:30+08:00CGE模型全称“可计算的一般均衡模型”。CGE模型遵新古典主义CGE模型结构主义CGE模型,他可以分类为静态模型CGE、动态模型CGE、国家模型、区域模型这四类。CGE模型主要是一种有力的政策分析工具。 ... 2020年9月25日 商务图表 CGE模型, 亿图图示 阅读更多...