文章 - 数据流程图

数据流程图怎么画?3分钟绘制专业流程图方法

数据流程图就是一种用来描述系统数据流程的分析工具,它能够以符号的方式来综合地反映出信息在系统中的流动、处理和存储情况。抽象性和概括性是数据流程图的两个基本特征。系统部件主要有四个组成部分:系统的外部实体、处理过程、数据存储和系统中的数据流。 ...

数据流程图怎么画?

数据流程图是一种通过展示数据特定生产链条的流程图表,其主要作用是表现数据生产过程。数据流程图一般把数据的全过程用直观的图片和文字表示,简洁明了。数据流程图适用范围广,广泛被广大企业应用。 ...

数据流程图怎么画?

数据流程图是一种以图形的方式来描述信息来龙去脉的工具。数据流程图将与数据来源、流动、存储无关的信息删去,只留下与数据来源、流动、存储的信息,把信息连接在一起形成一个总体。数据流程图基本成分包含外部实体、处理过程、数据流、数据存储。 ...

数据流程图怎么做?画数据流程图的软件有什么?

数据流程图是什么呢?显然,数据流程图(Data Flow Diagram, DFD)是流程图的一种,也是可视化信息流常用的方法,它能够图像化地展现众多的系统需求,告诉我们信息是怎么进入和离开系统,以及信息改变的缘由、信息存储的位置等。让我们用亿图图示绘制吧 ...

数据流程图模板分享!新版好用的流程图工具

数据流程图是什么呢?它是用来全面描述系统数据流程的图型。我们在绘制流程图的时候会把流程6要素串联起来(6要素分别是:资源、过程、结构、结果、对象以及价值),串联起来的图型就是一个完整的数据流程图。数据流程图的模板套用方法十分简单,通过亿图图示以下几个步骤,即可轻松绘制出一幅专业实用的数据流程图。 ...

数据流程图是什么?流程图设计一篇文章看懂!

数据流程图是通过要素和符号来描绘数据的来源、流动和存储情况,是一种以此来比较清晰、直观的反映出系统信息全貌的一种工具。是当下使用率比较高的一种图表,能够清楚地反映出复杂流程脱离于繁多文字能够一眼就帮助你梳理逻辑,理清思路,客观直接地了解大概流程的一种图表。让我们一起用亿图图示绘制数据流程图吧。 ...

数据流程图

数据流程图在线制作工具,帮助你轻松绘制数据流程图!

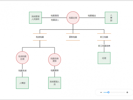
什么是数据流程图?我想很多小伙伴对这个还处于一知半解的状态。其实顾名思义,它其实就是用来描述系统数据流程关系的工具,它可以综合的反映出数据在系统中的来源、流动、处理和存储情况,可以将数据流形象具体的表现出来。当然,它也被运用在各个行业,比如存取一体机,ATM数据流程图等。 ...

数据流程图

数据流图是什么,5分钟带你详细了解

什么是数据流图?也许很多人都是一知半解。也许你也会经常在思考大企业那么多且复杂的部门管理,其信息和数据的流动到底是怎么建立的或者说是怎么连接的。这些很大部门都要归功于数据流图。所以小编今天就向大家科普下什么是数据流图。 ...

数据流程图

分分钟让你了解什么是数据流程图

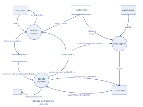
数据流程图是一种描述数据流动、存储以及处理的逻辑关系的图形化系统模型,它通过一张图来展示信息系统的主要需求,包括:输入、输出、过程和数据存储。值得我们注意的是,数据流程图并不是传统的流程图或者框图。它与框图的不同在于, 数据流程图描述系统时是站在数据的角度来描述的,而框图则是从对数据进行加工的工作人员的角度来描述系统。 数据流程图符号 数据流程图有4个基本的符号,加工,数据存储,外部实体和数据流。...