文章 - 电路图

星三角降压启动电路图怎么画?

星三角降压启动电路图是指用电路元件符号表示电路连接,展现星三角降压器启动电路的图表。星三角降压启动电路图是人们为研究、工程规划的需要,用物理电学标准化的符号绘制的一种表示各元器件组成及器件关系的原理布局图, ...

电路图怎么画

电路图是用特定的电路符号表示电路连接的图。电路图主要是由元件符号、连线、结点、注释这四大部分组成。元件符号表示的是电路中的元件,连线表示的是电路的导线,结点表示的是元件和连线之间的连接关系,注释表示的是解释说明元件的名称型号等。让我们一起用亿图图示绘制吧 ...

电路图模板设计工具,海量模板的专业电路图软件

电路图是什么呢?电路图是指用简化的电路元件符号来组成的图形,用电路符号来显示各相关设备之间的连接。电路图由起止框、处理框、连接点、流程线等构成,结合算法来构成整个电路图。一般由并联和串联两种方式组成。电路图的模板套用方法十分简单,通过亿图图示以下几个步骤,即可轻松绘制出一幅专业实用的电路图。 ...

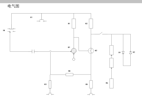
电气图怎么画?一款好用的电气图软件轻松绘图

电气图是电气技术里面运用较广泛的一种图表。电气图是由用导线把电源和相关的元件连接起来形成闭合电路的电路图、在电气图当中用文字说明和元件明细表构成的技术说明以及右下角注明工程名称图名图号设计人制图人等的标题栏这三大部分组成的。一起来用亿图图示快速作图吧 ...

网络图怎么画?手把手教你快速绘制高大上的网络图

网络拓扑图是由箭头线条、节点、路线三个因素组成形如网络结构的图示类型。网络工程师绘制网络图,通常将网络节点设备和通信介质进行物理布局,以清晰地展示网络传输方式和途径。制作网络图的方法很简单,用亿图图示以下几步操作带你轻松绘制出一幅专业实用的网络图。 ...

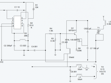
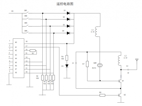
电路图怎么画?新手电路图绘制方法教程

电路图是什么呢?电路图是人们出于研究或者工程规划的需求,利用标准化的电路元件符号,表示各元器件组成以及它们之间关系的电路连接布局图。电路图的四大组成部分分别是元件符号、连线、节点和注释。电路图的绘制其实一点都不难,只要跟着亿图图示的几个步骤一步步来,就可以轻轻松松画出专业的电路图。 ...

电路图

电路图在线绘制工具,助你快速绘制专业电路图

电路图是一种电路连接图示,在一个平面上用各种物理电学符号表示电路中的连接情况。常见的电路图有原理图、方框图、装配图。在设计电路图时,我们可以借助各种绘制工具,在纸上操作,但是现在设计师时更多时候选择在电脑上操作,现在让我们来体验一下设计师的感觉吧。 ...

电路图

一篇文章带你认识电路图!

电路图是指用电路元件符号表示电路连接的图,是人们为研究、工程规划的需要,用物理电学标准化的符号绘制的一种表示各元器件组成及器件关系的原理布局图。由电路图可以得知组件间的工作原理,为分析性能、安装电子、电器产品提供规划方案。 ...

流程图怎么替换形状
电路图组件状态

怎样使用亿图图示中的浮动按钮功能?

浮动按钮,是亿图图示软件的一项特色功能。通过这个按钮,你可以快速的修改图形的显示状态、属性等信息,软件中导入数据创建图表的功能,也需要借助这个按钮才能实现。这个按钮听起来似乎有点陌生,其实在绘图的时候,它无处不在。接下来,小编就来详细介绍一下在日常绘图中,容易被我们忽略的“浮动按钮”功能。 启动浮动按钮功能 在亿图图示软件的【视图】菜单栏中,将“动作按钮”功能勾选上; 如何实现导入数据创建柱状图...